Teknik Motor Samhälle Spel Popkultur Fritid Tjock Tester Dagens fråga Tipsa! Skaffa Feber+ Mitt konto
Hetaste
Senaste
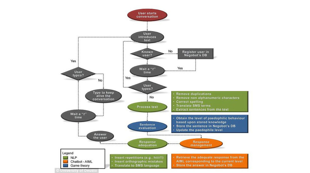
Negobot - robot som hittar pedofiler på nätet Ytterligare ett jobb tagit av robotar Negobot - robot som hittar pedofiler på nätet I Spanien har man tagit fram en robot-programvara som man kallar för Negobot vars uppgift är att försöka hitta och identifiera pedofiler i diverse olika chattar.Att man använder poliser och andra som utger sig för att vara barn i chattar i sin kamp för att fånga pedofiler är känt sedan tidigare men detta är mig veterligen första gången man använder en robot för denna typ av arbete.Carlos Laorden, en av dem på spanska University of Deusto som utvecklat Negobot, säger följande:
"Chatbots tend to be very predictable. Their behavior and interest in a conversation are flat, which is a problem when attempting to detect untrustworthy targets like pedophiles. What is new about Negobot is that it employs game theory to maintain a much more realistic conversation."
Bilden ovan visar ett flödesschema över hur Negobots olika steg i chatten utförs.
dailymail.co.uk Webb, Verktyg, robotar, negobot, spanien, pedofiler
46.5° 0 Wille Wilhelmsson Wille Wilhelmsson
tors. 11 jul 2013, 16:03
+ Per månad 39 kr Betala löpande per månad. Ingen bindningstid. Starta prenumeration Per år 299 kr Enklast och billigast, bara 25 kronor i månaden. Betala löpande per år. Ingen bindningstid. Prova 14 dagar gratis innan du bestämmer dig. Starta gratis provperiod Engångsköp 349 kr Slipp återkommande betalningar, betala ett år i taget. Betala med kort eller Swish. Köp utan prenumeration